USB 数据线连接(最直接、最稳定)
这是最传统、最简单的方式,通过一根 USB 线将打印机直接连接到电脑的 USB 端口,适合打印机离电脑不远,且不需要多台设备共享打印的情况。

优点:
- 安装简单: 通常即插即用,驱动安装过程直接。
- 连接稳定: 不受网络波动影响,连接非常可靠。
- 速度快: 数据传输速度快,打印响应迅速。
缺点:
- 距离限制: 打印机必须放在电脑附近,受 USB 线长度限制。
- 无法共享: 只有这台直接连接的电脑可以使用该打印机。
Wi-Fi 无线连接(最推荐、最灵活)
通过家庭或办公室的 Wi-Fi 网络将打印机连接到电脑,这是目前最主流的方式,让你可以在家里的任何地方(在 Wi-Fi 信号覆盖范围内)进行无线打印。
优点:
- 灵活方便: 打印机可以放置在 Wi-Fi 信号好的任何位置,无需靠近电脑。
- 多设备共享: 家里或办公室的所有设备(手机、平板、多台电脑)只要连接到同一个 Wi-Fi,都可以使用这台打印机。
- 桌面整洁: 没有杂乱的线缆。
缺点:
- 设置稍复杂: 初次配置需要一些步骤。
- 依赖网络: 电脑和打印机必须连接到同一个 Wi-Fi 网络才能工作,如果网络不稳定,可能会影响打印。
以太网网线连接(适合办公室环境)
如果你的 Brother 打印机有网线接口(通常是背部一个方形的 RJ45 接口),你可以用一根网线将打印机连接到路由器或交换机上,让打印机成为网络的一部分。
优点:
- 非常稳定: 有线网络连接比 Wi-Fi 更稳定,不易受干扰。
- 多设备共享: 和 Wi-Fi 一样,局域网内的所有设备都可以使用。
- 长距离连接: 网线可以比 USB 线拉得更长。
缺点:
- 需要布线: 必须在路由器附近放置打印机,或者预先布设好网线。
- 无移动设备支持: 手机、平板等设备通常无法通过有线网络直接打印,需要通过连接到该网络的电脑或特定 App 来实现。
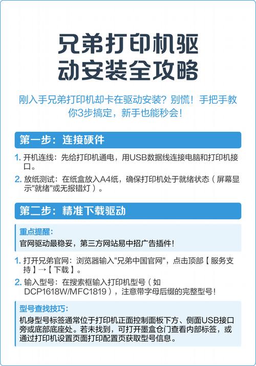
详细步骤指南
第一步:准备工作(所有方法通用)
- 检查打印机: 确保你的 Brother 打印机已经通电,并且处于正常工作状态(比如自检完成,指示灯正常)。
- 找到驱动程序: 这是连接成功的关键,你有两个选择:
- 最佳方式(推荐):访问 Brother 官网。
- 打开浏览器,进入 Brother 官方网站:https://www.brother.com/
- 进入“支持”或“Support”页面。
- 输入你的打印机完整型号(
HL-L2350DW,这个型号通常在打印机机身的前盖或顶部标签上),然后搜索。 - 在支持页面,选择你的操作系统(如 Windows 11, macOS Sonoma 等)。
- 下载最新的“完整驱动程序和软件包”(Full Driver and Software Package),这个包里包含了打印机驱动、扫描软件等所有必要组件。
- 备用方式:使用附赠的安装光盘。 如果你有一张附赠的 CD,可以直接使用它,但对于没有光驱的新电脑,官网下载仍然是首选。
- 最佳方式(推荐):访问 Brother 官网。
第二步:选择连接方式进行安装
A. USB 连接安装(最简单)
- 先不连接打印机: 先将 Brother 打印机保持关机状态。
- 运行驱动安装程序: 找到你刚刚下载好的驱动程序安装文件(通常是
.exe或.dmg文件),双击运行它。 - 按照提示操作: 安装程序会自动运行,在过程中,它会提示你“现在连接 USB 电缆”。
- 连接打印机: 看到“请连接 USB 线”的提示后,用 USB 线连接打印机和电脑,然后打开打印机的电源。
- 完成安装: Windows 或 macOS 会自动识别新硬件并完成安装,安装完成后,通常会提示你打印一张测试页,确认连接成功。
B. Wi-Fi 无线连接安装(推荐)
Wi-Fi 安装通常有两种模式,推荐使用 “USB 设置法”,因为它更稳定、更简单。
USB 设置法(推荐)

- 准备工作: 确保你的电脑和手机(用于配置打印机)都连接到了同一个 Wi-Fi 网络。
- 连接 USB 线: 用 USB 线将打印机和电脑暂时连接起来。
- 运行安装程序: 运行你下载的 Brother 驱动安装程序。
- 选择连接方式: 在安装过程中,当询问连接方式时,选择 “无线” 或 “网络”。
- 选择设置方法: 选择 “USB电缆” 或 “通过 USB 电缆设置” 之类的选项。
- 自动配置: 安装程序会通过 USB 线向打印机发送网络配置信息,自动将打印机连接到你的 Wi-Fi 网络,这个过程是全自动的,你只需选择你的 Wi-Fi 网络并输入密码(如果需要)。
- 断开 USB 线: 当屏幕提示“无线设置已完成”后,安全地拔掉 USB 线。
- 完成安装: 继续按照屏幕提示完成驱动安装,你的打印机已经通过 Wi-Fi 连入了网络,可以断开与电脑的物理连接了。
WPS 法(如果你的路由器支持)
如果你的无线路由器有 WPS (Wi-Fi Protected Setup) 按钮,可以尝试此方法,无需连接 USB 线和电脑。
- 在打印机操作面板上,进入网络菜单。
- 选择“WPS”或“一键连接”选项。
- 在打印机开始寻找路由器的2分钟内,按一下你无线路由器上的 WPS 按钮。
- 打印机会自动连接到 Wi-Fi 网络,连接成功后,再在电脑上安装驱动程序,并在安装时选择“无线连接”。
C. 以太网网线连接安装
- 物理连接: 用一根网线将打印机的 LAN 口连接到你的路由器或交换机的 LAN 口上。
- 配置网络: 打印机开机后,它会自动通过 DHCP 协议获取一个 IP 地址,你也可以在打印机自身的菜单中手动设置一个静态 IP 地址,方便后续管理。
- 在电脑上安装驱动:
- 在电脑上运行 Brother 的驱动安装程序。
- 当询问连接方式时,选择 “有线网络” 或 “以太网”。
- 安装程序会自动搜索局域网中的 Brother 打印机,如果找到了,直接选择它即可。
- 如果没有自动找到,你可能需要手动输入打印机的 IP 地址(你可以在打印机网络设置菜单里找到这个地址)。
- 完成安装: 按照提示完成安装。
总结与建议
| 连接方式 | 优点 | 缺点 | 推荐场景 |
|---|---|---|---|
| USB | 简单、稳定、快速 | 距离近、无法共享 | 临时使用、打印机就在电脑旁、不需要共享 |
| Wi-Fi | 灵活、可多设备共享、桌面整洁 | 设置稍复杂、依赖网络 | 家庭和小型办公室首选,追求便利和灵活性 |
| 以太网 | 稳定、可多设备共享 | 需布线、移动设备支持差 | 办公室环境,对网络稳定性要求极高 |
对于绝大多数用户,我强烈推荐使用 Wi-Fi 无线连接,虽然初次设置比 USB 多几步,但带来的便利性是长远的,请务必使用 “USB 设置法” 来完成 Wi-Fi 的初始配置,这是最可靠的方法。
希望这个详细的指南能帮到你!如果在安装过程中遇到任何问题,可以随时再提问。

